【课题征集】关于征集参与"中小企业新质生产力创新课题"资助单位的通知
各有关单位、企业:
为深入贯彻落实国家关于发展新质生产力的战略部署,推动中小企业创新发展与产业转型升级,中小企业合作发展促进中心现面向全国征集"中小企业新质生产力创新课题"资助单位。本课题旨在通过产教融合、产学研协同创新,助力中小企业提升核心竞争力,培育新动能,实现高质量发展。
一、课题方向
1. 新质生产力技术创新:聚焦人工智能、新能源、新材料、生物医药等前沿领域的技术研发与产业化应用。
2. 产教融合模式创新:推动高校、科研院所与中小企业合作,共建研发平台、实训基地,促进人才链与产业链深度融合。
3. 产业服务升级:探索中小企业数字化转型、绿色低碳发展、供应链优化等领域的服务模式创新。
二、参与条件
1. 在中国境内注册的中小企业(符合《中小企业划型标准规定》),具有独立法人资格。
2. 已与高校、职业类院校、科研院所或产业链龙头企业开展实质性合作。
3.企业主营业务符合国家产业政策方向,具备较强的创新能力和成长潜力。
三、资助形式
1. 资金支持:企业可为资助对象课题提供现金及软硬件资助,用于技术研发、设备购置及成果转化。
2. 资源对接:优先推荐中心合作高校、科研院所及产业链龙头企业。
3. 政策倾斜:纳入中心"中小企业创新案例库",推荐申报省部级及以上课题。
四、参与流程
1. 参与时间:2025年10月开始,截止时间另行通知
2. 材料提交:
- 注册http://zczx.cnerp.org.cn/login平台,成为资助单位
- 提供企业营业执照、法人身份信息、相关专利或成果证明复印件等材料上传平台;
企业权益
人才支持:优先参与中心组织的各类型培训计划
服务赋能:享受中心提供的法律、金融、市场等一站式产业服务
宣传推广:通过中心官网、合作媒体及行业展会对优秀课题成果进行推广。
联系方式
1.中小企业合作发展促进中心
- 联系人:关老师
- 电话:15611002477
2.北京创新研究所
- 联系人:吴老师
- 电话:18611610897
附件:
1. 《中小企业新质生产力创新课题申报通知》
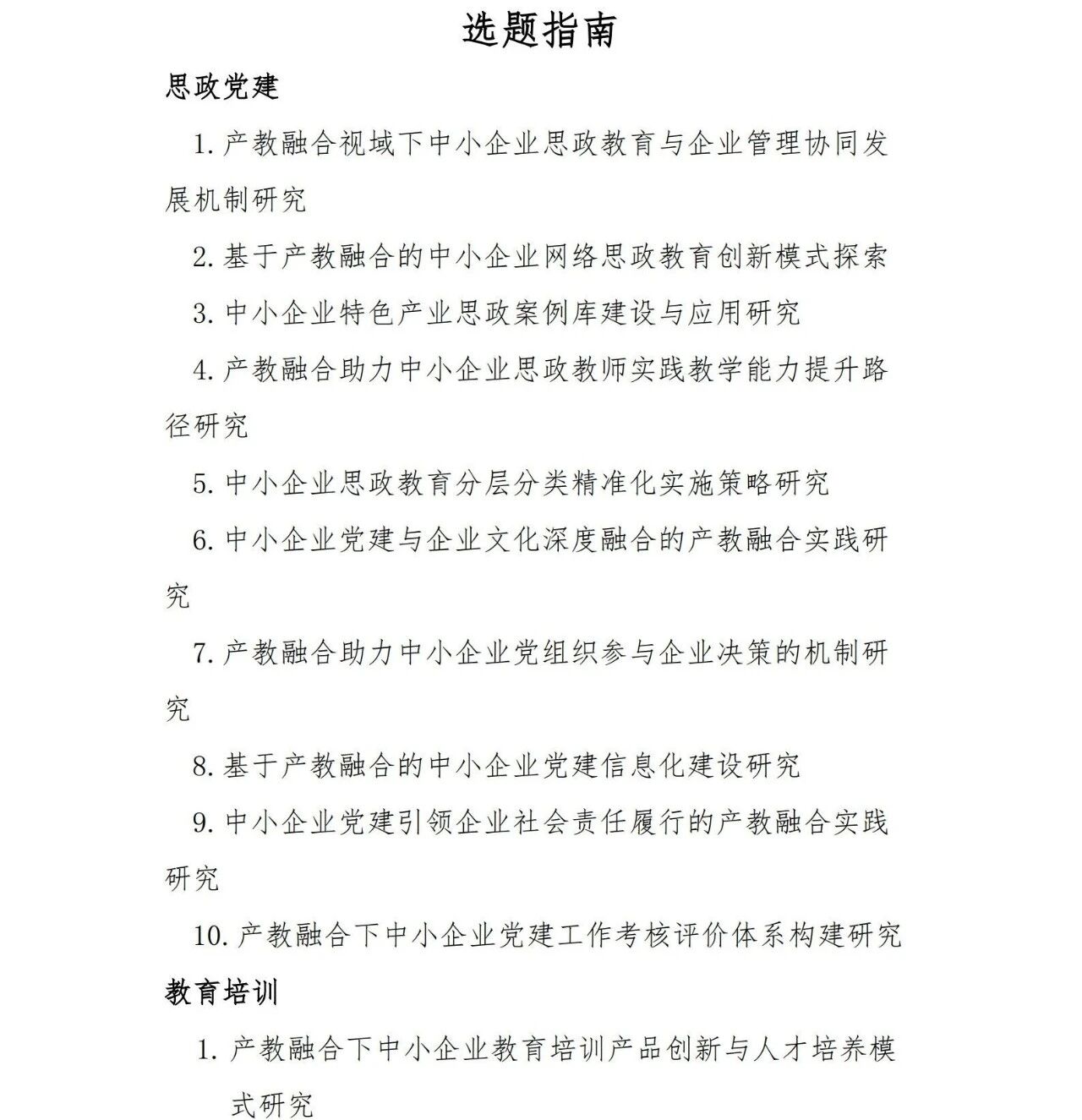
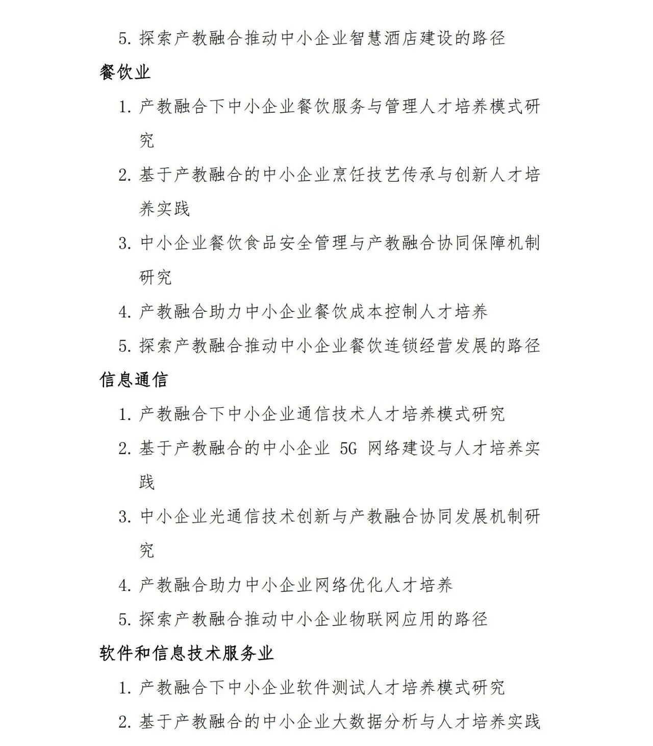
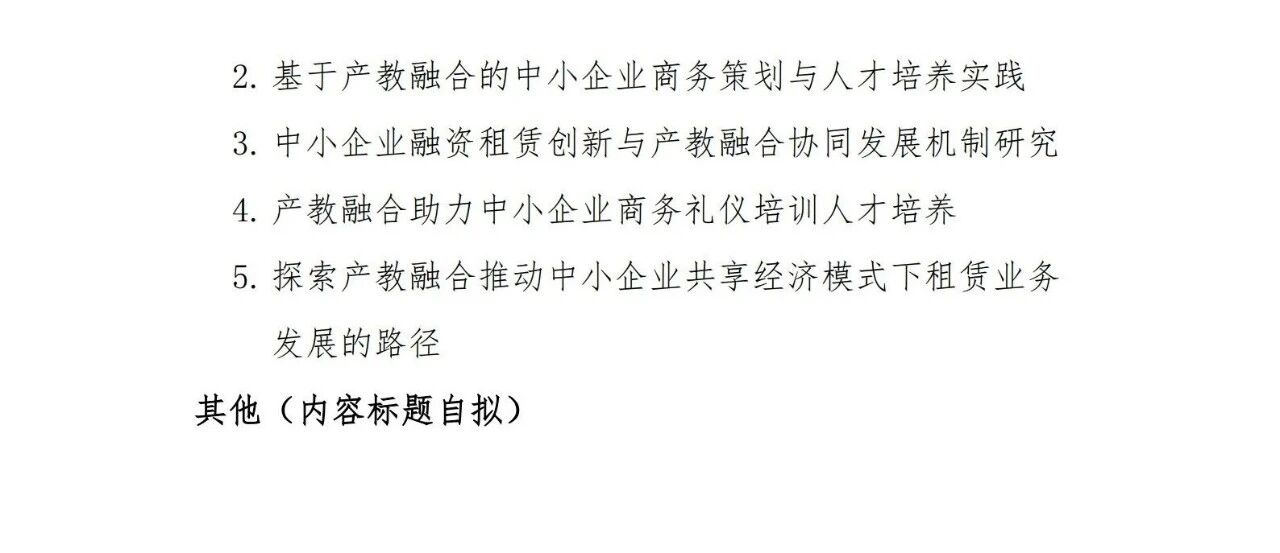
2. 《选题指南》
中小企业合作发展促进中心
中小企业全国产业服务联盟
2025年10月23日
附件一:




附件二:









